
SimiFlight - SimFoil
SimiFlight - SimiFoil
SimiFoil is a lightweight aerodynamic curve generator for flight simulators, RC aircraft, and game engines. SimiFoil originated as part of my flight simulator project SimiFlight, but is designed to be used as a standalone tool.
It generates plausible, continuous 360° aerodynamic data instantly and produces Look-Up Tables (LUTs) suitable for Blade Element Theory (BET) simulations in Unity, Unreal, or Godot.
🎮 TRY THE WEB DEMO
You can use all analysis features, test the visual wind tunnel, and design airfoils directly in your browser.
Note:
Saving files and exporting data is disabled in the Web Demo.
The full desktop version (coming soon) will include export functionality.
✨ KEY FEATURES
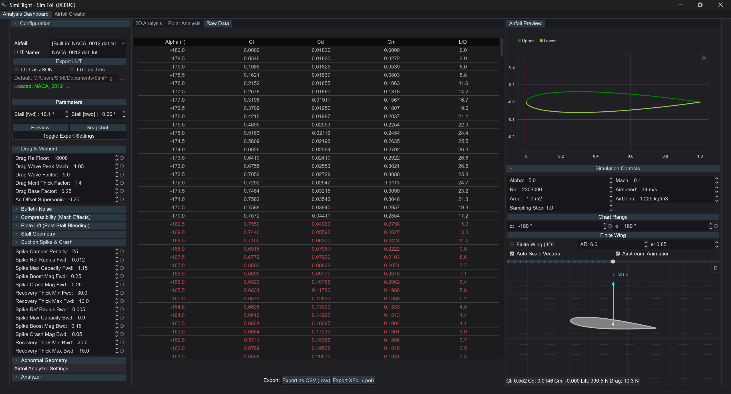
- 360° Analysis
Generate continuous Lift (Cl), Drag (Cd), and Moment (Cm) coefficients from -180° to +180°.
Handles deep stall, flat plate lift, and backward flight automatically.
- Visual Wind Tunnel
See the forces acting on your wing in real time.
Visualize center of pressure, lift, and drag vectors while adjusting angle of attack, Mach speed, and air density.
- Polar Plots
View standard Cl vs Cd polars to identify sweet spots such as maximum glide ratio (L/D) and minimum sink rate.
- Airfoil Creator
Design custom airfoils using NACA 4-series formulas, Joukowski transforms, or procedural SuperShapes.
- Finite Wing Simulation
Switch between 2D (infinite span) and 3D (finite wing) physics to observe the effects of aspect ratio and induced drag.
🛠️ DESKTOP VERSION (COMING SOON)
The standalone desktop version will include:
- Data export: JSON (game engines), CSV (spreadsheets), and .POL (XFoil-compatible)
- Save and load custom airfoil designs
- Offline usage (no internet connection required)
⚠️ DISCLAIMER / EARLY ACCESS
This tool is under active development.
The aerodynamic model uses analytical approximations intended for real-time simulation and game development.
While highly plausible, it is not a substitute for CFD (Computational Fluid Dynamics) or safety-critical real-world engineering.
💬 FEEDBACK WELCOME
If you are building a flight simulator, RC aircraft, or aerodynamics-related tool, feel free to share what features you would like to see.
| Status | In development |
| Category | Tool |
| Platforms | HTML5 |
| Author | nomis3d |
| Genre | Simulation |
| Made with | Godot |
| Tags | aerodynamics, airfoil, Dragons, flight-simulation, lift, lift-curve, Physics, tool, xflr5 |
| Average session | A few seconds |
| Languages | English |
| Inputs | Keyboard, Mouse |
| Content | No generative AI was used |







